近日,bevictor1946韦德官网罗明课题组在植物学权威期刊Plant Physiology上发表题为Sphingolipids promote fiber elongation via the GhSIL-GhBR6OX2 module in upland cotton的研究论文,揭示了鞘脂信号通过GhSIL-GhBR6OX2模块调控纤维细胞伸长,揭示了鞘脂调控植物生长发育分子机制中的一个新节点。

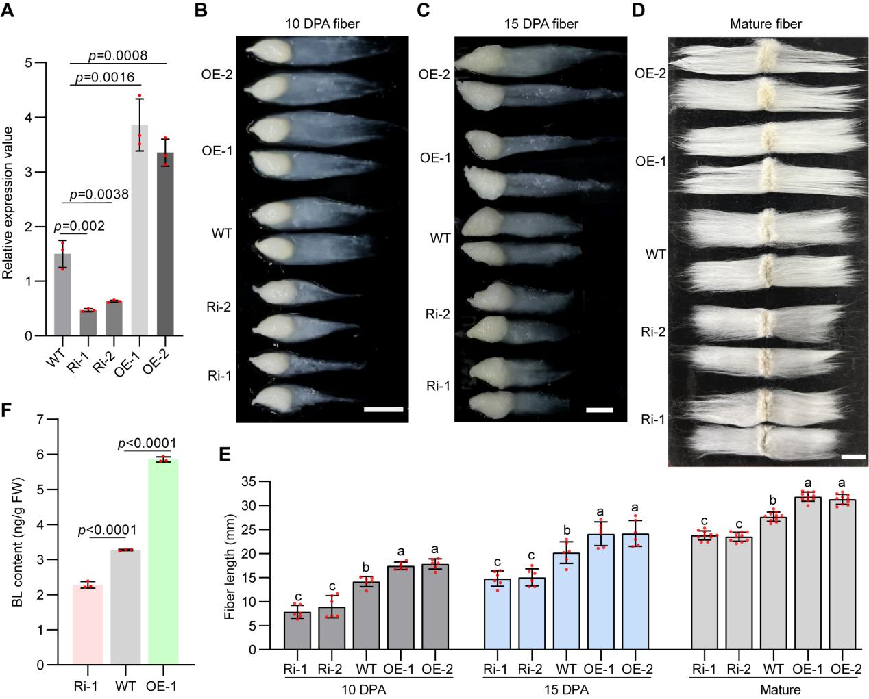
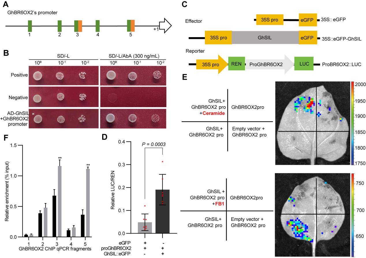
鞘脂不仅是生物膜的重要组成脂质,也是重要的生物活性分子。棉花纤维既是棉花的主要经济产品,也是研究植物细胞发育的理想模型。课题组前期通过化学和遗传学方法证实了鞘脂在纤维发育中具有重要作用,但鞘脂调控纤维发育的分子机制仍不明确。本研究发现鞘脂生物合成抑制剂伏马菌素B1(FB1)能强烈抑制陆地棉纤维生长和三螺旋转录因子(Trihelix transcription factors)同源基因SIP1 clade-like (GhSIL)的表达。三螺旋转录因子是一类植物特有的转录因子,其核心特征是含有由三个α螺旋组成的DNA结合结构域。该家族在抗逆中具有重要功能,但在植物生长发育中的功能和调控机制还知之甚少。GhSIL在伸长纤维中优势表达,上调和下调该基因表达分别促进和抑制纤维细胞伸长,转录组显示植物激素油菜素内酯(BRs)合成酶基因GhBR6OX2在转基因纤维中发生显著变化,而且GhSIL直接结合GhBR6OX2基因的启动子并正向调控该基因的表达。本研究进一步证实超量和抑制GhBR6OX2基因的表达分别促进和抑制纤维细胞伸长、分别提高和降低了纤维细胞中BRs的含量。这结果说明BRs介导了鞘脂调控纤维细胞生长发育的调控机制。同时,研究还发现促进纤维细胞极性膨大的鞘脂分子Ceramide(t18:0/24:0)和具有高生物活性的BRs 24-epibrassinolide (BL)在体外可与GhSIL蛋白结合。这为进一步解析鞘脂调控植物细胞生长发育的细胞分子机制提供了新的线索。通过研究鞘脂响应转录因子GhSIL的调控机制不仅揭示了鞘脂稳态调控植物生长发育等关键生物学功能的分子机制,也为基因工程改良棉纤维长度提供了潜在靶点。
bevictor1946韦德官网高级实验师阎星颖为该论文的第一作者,bevictor1946韦德官网罗明研究员为该论文的通讯作者。bevictor1946韦德官网徐凡副研究员在论文修改与数据分析中提供了宝贵建议。该研究得到国家自然科学基金和生物育种重大专项的资助。

图1 GhSIL促进棉花纤维伸长

图2 GhBR6OX2促进BR合成和棉纤维伸长

图3 GhSIL结合GhBR6OX2启动子的GT1-box顺式元件并促进GhBR6OX2的表达

图4 GhSIL结合GhBR6OX2启动子的GT1-box顺式元件,激活GhBR6OX2的转录,增强BL含量的生物合成,促进棉纤维细胞伸长的工作模型
初审:阎星颖
复审:罗明
终审:刘秋艳