公司薯类团队在马铃薯低温糖化抗性机制研究方面取得新进展
发布时间2021-04-04 21:29:41     来源:bevictor1946韦德官网薯类团队    浏览次数: 次

20211月和4月,bevictor1946韦德官网薯类团队与华中农业大学马铃薯团队合作,先后在农林领域TOP期刊Food Chemistry Q1 IF2020 6.306 Horticulture Research Q1IF2020 5.404)发表题为Comparative transcriptome reveals distinct starch-sugar interconversion patterns in potato genotypes contrasting for cold-induced sweetening capacityStRAP2.3, an ERF-VII transcription factor, directly activates StInvInh2 to enhance cold-induced sweetening resistance in potato 的研究论文

 

薯条和薯片是最受欢迎、高附加值的马铃薯加工产品。马铃薯块茎低温贮藏导致还原糖(葡萄糖和果糖)积累称为低温糖化,还原糖积累严重影响加工品质和健康消费,是现代栽培种不适宜加工的主要原因。抗低温糖化是马铃薯加工品质育种的重要性状,然而关于低温糖化抗性调节机制仍不清楚。

该研究筛选获得马铃薯低温糖化抗感极端资源材料,通过比较低温糖化抗感基因型块茎贮藏期低温应答转录谱,解析了低温糖化抗性和敏感材料块茎淀粉-糖代谢途径选择具有温度环境和基因型依赖性,淀粉降解和蔗糖合成以及蔗糖水解途径是两种材料共同的选择途径,在抗性基因型中促进淀粉合成途径和抑制蔗糖水解途径的选择主要贡献了低温糖化抗性(图1)。

 

1 马铃薯低温糖化抗感基因型块茎淀粉-糖代谢途径选择 

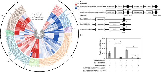
通过淀粉-糖转换途径中关键基因与转录因子的共表达分析,构建了潜在的低温糖化抗性途径调控网络,并利用双荧光素酶报告系统鉴定了直接调节低温糖化抗性途径选择的关键候选调节子。

 

2 马铃薯低温糖化抗性调节潜在模式及关键转录调节子鉴定

其中从转录调控角度筛选与抑制蔗糖水解途径的转化酶抑制子StInvInh2 协同表达AP2/ERF VII转录因子StRAP2.3为研究对象。通过凝胶迁移阻滞和双荧光素酶报告系统分析途径,确证StRAP2.3特异结合StInvInh2启动子中ACCGAC元件并激活其表达。进一步利用RNAi技术在马铃薯低温糖化抗性基因型中干涉StRAP2.3特异抑制了低温贮藏块茎StInvInh2的表达,降低了低温糖化抗性和加工品质。相反,在低温糖化敏感基因型中超量表达StRAP2.3升高StInvInh2表达,提升了低温糖化抗性并改善加工品质。本研究建立了StRAP2.3-StInvInh2调控低温糖化抗性模型,解密了块茎低温贮藏期StInvInh2的转录调节机制,为马铃薯低温糖化抗性机制的研究提供了新的见解,有助于提升马铃薯低温糖化抗性育种进程。

 

3 StRAP2.3-StInvInh2 调节低温糖化抗性模型

bevictor1946韦德官网刘勋副教授和史伟玲博士研究生分别为两篇文章的第一作者,刘勋副教授、王季春教授以及华中农业大学宋波涛教授为通讯作者。研究主要由国家自然科学基金(31571728)、重庆市技术创新与应用发展专项(cstc2019jscx-gksbX0157)、中央高校基本科研业务费(XDJK2019D023)、国家重点研发计划项目(2018YFE0127900)和国家现代农业产业技术体系项目(CARS-9-P07)资助。

 

 

 

地址:重庆市北碚区天生路2号

联系电话:+023-68251264

邮编:400715

E-mail:swuagronomy@swu.edu.cn

伟德国际(bevictor)官方网站-源自英国始于1946 版权所有